• BLOG: Is it Fact, Fiction or Opinion
  • TECHNOLOGERRY
  • ABOUT ME
  • COYSAN
  • GDS
  • Log In

TECHNOLOGERRY

"Be the change you wish to see in the world." Mahatma Gandhi

☰
  • BLOG: Is it Fact, Fiction or Opinion
  • TECHNOLOGERRY
  • ABOUT ME
  • COYSAN
  • GDS
  • Log In
  • Home
  • Gerald Accom
  • Is it Fiction, Fact or Opinion
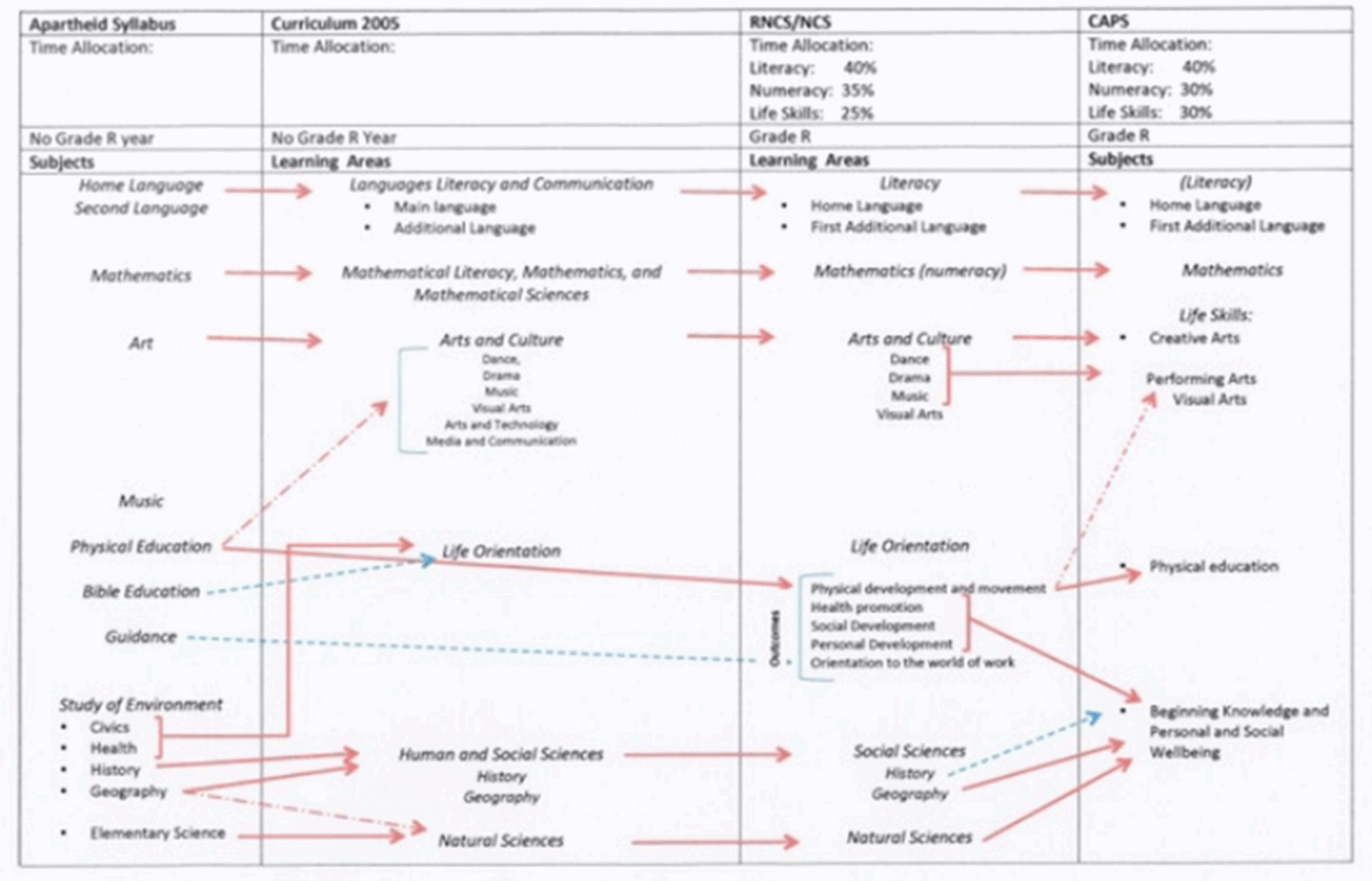
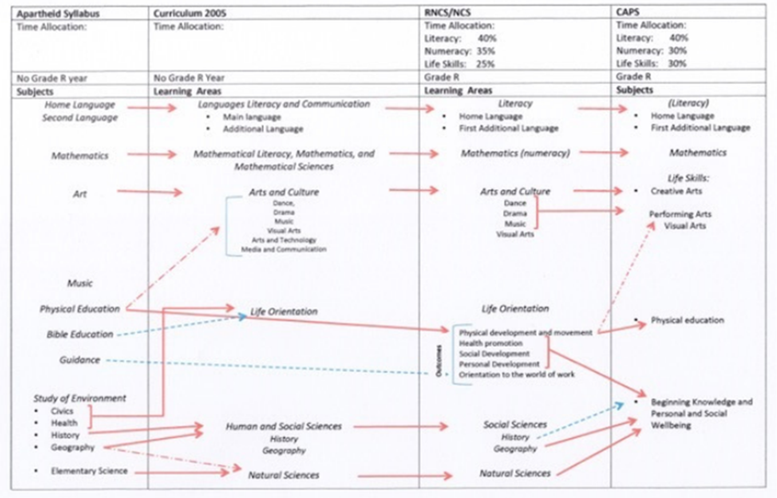
  • ‘Life Skills’ Curriculum from Apartheid to CAPS

‘Life Skills’ Curriculum from Apartheid to CAPS

Copyright © 2026 TECHNOLOGERRY

PageSpeed WordPress theme by SwiftThemes.Com

×Close